行业知识

自动重合闸与继电保护的配合

2022-10-15 09:05:40 多宝(中国)

自动重合闸与继电保护的配合

自动重合闸与继电保护的配合

重合闸前加速保护

重合闸后加速保护

前加速:当线路上发生故障时,靠近电源侧的保护先无选择性地瞬时动作于跳闸而后重合闸. 重合后保护的动作时限才按阶梯型配合动作。这样的设置称做重合闸前加速。

图片关键词

无论是线路末端K1短路,还是其他线路任一点K2 短路,A的过流保护都可以瞬时切除故障。如果是瞬时性故障,A断路器重合后立即恢复供电。如果是永久性故障,重合后A/B/C断路器过流保护再按照整定时间动作。


前加速的优点

能够快速地切除瞬时性故障;可能使瞬时性故障来不及发展成永久性故障,从而提高重合闸的成功率;能保证发电厂和重要变电站的母线电压在0.6-0.7倍额定电压以上,从而保证厂用电和重要用户的电能质量;使用设备少,只需装设一套重合闸装置,简单,经济。


缺点:牺牲了选择性;如在远处K1/K2点短路,QF3断路器非选择性瞬时跳闸,这将造成A、B、C几个变电站全部停电;且断路器工作条件恶劣,动作次数较多;重合于永久性故障上时,故障切除的时间可能较长;如果重合闸装置或断路器件拒绝合闸,则将扩大停电范围.甚至在最末一级线路上故障时,都会使连接在这条线路上的所有用户停电。


后加速:后加速就是当线路第一次故障时,保护有选择性动作,然后进行重合。


如果重合于永久性故障,则在断路器合闸后,则不带时限,加速保护动作瞬时切除故障,与第一次动作是否带时限无关。


如K1点短路,若C保护或断路器拒动,则由B保护的II 段或II段延时动作。随后B断路器重合;如果是永久性故障,那么B 保护再次跳闸时就没必要再等延时,所以设置了后加速功能,重合后瞬时切除故障。


“后加速”广泛用于10kV 以上电网;一般是加速距离、零序Ⅱ段的动作,有时也可以加速III段动作。


后加速保护的优点:

第一次是有选择性的切除故障,不会扩大停电范围,特别是在重要的高压电网中,一般不允许保护无选择性的动作而后以重合闸来纠正(前加速的方式);保证了永久性故障能瞬时切除,并仍然是有选择的;和前加速保护相比,使用中不受网络构造和负荷条件的限制,一般是有利而无害的。


后加速的缺点:

每个断路器上都需要装设一套重合闸,与前加速相比较为复杂;第一次切除故障可能还有延时。

重合闸后加速配合重要负荷供电的送电线路上;因为这些线路上一般装有性能比较完备的保护装置。

重合闸启动方式:

1、不对应启动

2、保护启动


不对应启动方式:

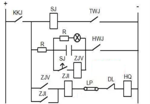
KKJ继电器是一个双圈磁保持的双位置继电器,该继电器有一动作线圈和复归线圈。

当动作线圈加上一个动作电压后,接点闭合。如果动作线圈失电,接点也会维持原闭合状态。直至复归线圈上加上一个动作电压,接点才会返回。

手动/遥控合闸时,启动KKJ的动作线圈,KKJ=1,TWJ=0。手动/遥控分闸时,启动KKJ的复归线圈,KKJ=0,TWJ=1。

保护跳闸,不启动复归线圈,KKJ=1,TWJ=1。开关偷跳,不启动复归线圈,KKJ=1,TWJ=1。

KKJ和TWJ位置不对应起动重合闸的方式称为“位置不对应起动方式”。

图片关键词

1、当KKJ=1(处于合后位置),且断路器处于合位(HWJ=1)时,自动重合装置充电,充电完成后充电灯点亮,重合闸准备就绪。

2、此时若断路器跳闸,HWJ=0,TWJ=1,KKJ=1, 时间继电器SJ动作,经一定延时后,SJ接点闭合,中间继电器ZJV电压起动。

3、ZJV接点闭合,ZJI 电流自保持,合闸回路导通,合圈HQ得电,重合断路器。


保护启动方式:

保护启动是指,保护动作发出跳闸命令后,检测到线路无电流启动重合闸的方式;

通常装置也设置一个"外部跳闸启动重合闸"的开关量输入,以便于双重化配置的另一套装置动作后来启动本保护装置的重合闸功能∶

另一套保护装置三相、单相跳闸动作触点引入本保护重合闸装置,作为本保护的"外部三跳起动重合闸"或"外部单跳起动重合闸"的开入量,再经本装置检查线路无流后,起动本装置的重合闸。当然,在已使用位置不对应起动方式的情况下,也可以不使用该功能。

保护启动简化重合闸设置,只需保护装置软件判断以固定的模式重合,所以简单可靠。同时还能有效纠正保护动作引起的误跳闸,但是不能纠正断路器自身的"偷跳"。










首页
产品
新闻
联系